🎉 Pridobi brezplačno idejno zasnovo za vašo turistično destinacijo 🎁 Več info Več info

Prodajni kvizi – Shoppable quiz v kategoriji kozmetika in osebna nega

Prodajni kvizi postajajo običajen osrednji del prodajnih lijakov in spletnih strategij. Sploh B2C spletnih trgovcev. V tem zapisu bomo pogledali na kakšen način in v kakšni obliki se prodajni (shoppable) kviz pojavi v kategoriji nege in počutja. Na kakšen način lahko prodajni kviz pomaga pri prodaji ličil, izdelkov za nego obraza in las, pa oči in kože, bižuteriji, zdravi prehrani in seveda britvicah.

V zapisu o prodajnih kvizih v kategoriji kozmetike in nege bomo pogledali:

  • Prodajni kviz v kategoriji kozmetike in osebne nege je v bistvu precej logična izbira.
  • Prodajni kviz kot podaljšek fizičnega prodajalca v spletni trgovini.
  • Kaj so prodajni kvizi v spletni trgovini?
  • Kaj so Zero-party podatki (neposredni podatki) in zakaj so prihodnost?
  • Prodajni kvizi ustvarjajo pristne odnose, prijetno uporabniško izkušnjo in uporabne podatke.
  • Prodajni kvizi: primeri iz prakse
    • Doe Lashes – kviz za iskanje popolne umetne trepalnice
    • BeautyBio – kviz o negi kože, ki prikaže idealen set zate
    • Spongelle – kviz, ki ti pomaga izbrati v svetu dišav
    • Virtualni pomočnik (asistent) podjetja Perfectlocks
    • Skinnymixes – kviz za idealen recept
    • Functionofbeauty – kviz za personaliziran šampon / gel

Uvod

O marketing kvizih in kvizih na splošno na našem blogu radi govorimo. Pred nedavnim je Nina predstavila segmentacijske kvize v oglaševanju. Segmentacijski kviz je uporabno orodje za boljše poznavanje uporabnikov, bolj osebno komuniciranje in pridobivanje informacij na zabaven in vključevalen način. Na način se uporabnik ne čuti “oropanega” svojega email oz kašnega drugega podatka. Ampak svoje informacije deli z veseljem, saj opazi vrednost; tako ponudbe, ki mu jo ponudimo, kot načina, na kakršnega to naredimo. Celoten Ninin zapis se nahaja tule.

Prav tako sem sam pred časom pisal o kviz prodajnemu lijaku, ki je na nek način uvod v zapis pred vami. Govori o bolj tehničnem procesu od idejne zasnove do implementacije in ponovne rabe informacij.

Razvoj prodajnega lijaka z bolj vključitvenim in igrivim pristopom – torej kvizom – je pričakovan, saj:

  • imamo ljudje po navadi raje več izbire, a se lažje odločimo pri manj opcijah (VIR),
  • ljudje raje beremo krajše zapise kot dolge vsebinske sklope (VIR),
  • so kvizi zelo priljubljeno prodajno orodje (VIR),
  • tudi najbolj osnovni uporabniki poznajo mehaniko in se enostavno vključijo in sodelujejo,
  • so kvizi enostavni, razumljivi in zabavni (1, 2).

Tokratna edicija zapisov o marketing kvizih, pa bo osvetlila prodajne kvize, ki se ukvarjajo s prodajo izdelkov osebne in lasne nege, nege oči in ustnic, bižuterije, zdrave prehrane in podobno. S konkretnimi primeri bomo pobliže pogledali na kakšen način se lotiti priprave prodajnega kviza.

Prodajni kviz v kategoriji kozmetike in osebne nege je v bistvu precej logična izbira

Trg nege in kozmetike je gromozanski. Po podatkih, ki so jih zbrali pri Common Thread Collective, 500+ milijard v letošnjem letu in s povprečno letno rastjo 4,75%. Kakšni so podatki za slovenski trg ne vem, zagotovo pa je priložnosti za rast ali prevzem trgžnega deleža še dovolj.

Poleg tega, da je trg gromozanski, pa je lojalnost blagovnim znamkam v tem segmentu na presenetljivo nizki, če ne že nični ravni. To je opazil tudi Jason Wong, ustanovitelj spletne trgovine z umetnimi trepalnicami Doe Lashes, ki je naredil analizo, da povprečen kupec ne pozna niti ne ve, katero blagovno znamko izdelka za nego ali kozmetiko je izbral. Okrog tega je omenjeno podjetje ustvarilo milijonske prihodke že v prvih letih svojega obstoja. S prodajo umetnih trepalnic!

Ogromna količina izdelkov in dolgi, nepregeldni filtri za iskanje ?

In tretji, verjetno najbolj uporabniško orientiran dejavnik, količina in preglednost izdelkov v spletnih trgovinah. Da imajo danes spletne trgovine po več sto izdelkov v posamezni blagovni skupini, je nekaj povsem običajnega. Toda razlika med fizičnim obiskom in obiskom spletne trgovine je ta, da lahko v fizični trgovini, kadarkoli za rokav pocukamo prodajno osebje, ki nam pomaga pri izbiri in svetovanju. To pa je običajno velik in pomemben faktor, zakaj se lahko uporabniki v spletni trgovin (pre)polni izdelkov, tako velike ponudbe ustrašijo in počutjo nevedno.

Več izbire v trgovini pomeni višjo stopnjo pozornosti uporabnikov, a signifikatno nižjo prodajo!

VIR: https://faculty.washington.edu/jdb/345/345%20Articles/Iyengar%20%26%20Lepper%20(2000).pdf
Prodajni kvizi v spletnih trogovinah s kozmetiko in izdelki za osebno nego
VIR: Common Thread Collective

Prodajni kviz kot podaljšek fizičnega prodajalca v spletni trgovini

Če ima uporabnik težavo z izbiro v spletni trgovini, je verjetnost zapustne košarice veliko večja, kot če natančno ve, da so izdelki, ki jih gleda NA VOLJO in PO NJEGOVIH ŽELJAH.

Če je uporabnik zmeden in ni prepričan o ustreznosti izdelka glede na svoje preference ali pričakovanja, je verjetnost, da nakupa ne bo opravil velika. In tu se skriva glavna razlika med fizično in spletno prodajo.

Prodajne kvize v spletnih trgovinah lahko razumemo kot prijazne pomočnike za izbiro. Uporabnika preko enostavnih vprašanj z več odgovori vodijo do idealnega izdelka. Seveda, vse to že omogočajo filtri, za katere običajno spletne trgovine (sploh takšne z nišnimi blagovnimi skupinami) dobro poskrbijo. Pa vendarle je uporabniška izkušnja kviza z nekaj vprašanji, vizualnimi odgovori, animacijami in konkretnimi vprašanji precej bolj učinkovita za dvosmerno komnikacijo z uporabnikom. In njegovo zaupanje.

Prodajni kvizi - primer Doe lashes
Primer, kako Doe Lashes s kvizom spozna tip oči posameznega uporabnika.

Kaj so prodajni kvizi v spletni trgovini?

Prodajni kvizi v spletni trgovini so serija vprašanj, ki jih spletne blagovne znamke uporabljajo za povezovanje strank s pravimi izdelki in priporočili. Obstaja več vrst prodajnih kvizov:

  • Priporočilni kviz izdelkov ali segmentov,
  • kviz za iskanje velikosti,
  • kviza za ujamanje izdelkov različnih blagovnih skupin. (za vračajoče se uporabnike/kupce)

Vprašanja, ki so postavljena v kvizu sledijo ključnim razlikovalnikom med izdelki oziroma lastnostim uporabnika, da mu lahko glede na njegove preference prilagodijo želen izdelek. Podatki, ki jih uporabniki (običajno in s kakovostno komunikacijo celo z veseljem) pustijo med izpolnjevanjem kviza, so lahko izredno uporabni pri ponovnem nagovarjanju preko e-mail komuniciranja, ponovnega oglaševanja (remarketing) ali konkretne personalizacije spletne strani za različne segmente uporabnikov.

Še več in bolj natančnih informacij o vrstah marketing kvizov najdeš v tem krovnem zapisu.

Prodajni kvizi v spletnih trogovinah.
Primer jasnega nagovora in benefita WHATS IN IT FOR THE USER

Zero-party podatki (neposredni podatki) so prihodnost, prodajni kvizi vam lahko pomagajo

Da ste zaradi sprememb, ki jih je pri beleženju in ponujanju podatkov vpeljal Apple morali spremeniti ali vsaj prilagoditi določene marketing aktivnosti, verjetno ni velika novost. Toda ali se zavedate, da določene spremembe prihajajo tudi iz naslova Googla in da bo kupovanje podatkov na straneh drugih data ponudnikov in podatkovnih centrov postalo (pre)drago in preveč tvegano.

Brez svojih podatkov te namreč le najemate. Če oziroma ko, pa enkrat podatke hranite sami, ne rabite več igrati po pravilih in muhah velikih igralcev (Facebook, Google,…). Z uporabniki lahko vodite neposredno 1-1 komunikacijo, podatke dopolnjujete in skrbite za ažurno in smiselno vsebino za ustrezne segmente uporabnikov. Z uporabnikom lahko ustvarite veliko bolj poglobljen, čustven in pristen odnos, če imate njegove podatke in če uporabnik ve, da te njegove podatke imate. In je tega vesel.

Prodajni kviz - direkten nagovor in benefit za uporabnika.
Primer iskrene komunikacije, ki uporabniku zbuja zaupanje in jasno sporoči, kaj dobi v zameno.

Zero-party podatki?

Neposredni podatki oziroma zero-party data so relativno nov koncept, ki pa je logična posledica vse večjih omejitev orodij, ki jih uporabljamo za to, da nagovorimo uporabnike. Proti plačilu seveda. Običajno so ti podatki zbrani na precej bolj dvomljiv način, kot, če nam uporabniki podatke posredujejo in pustijo sami. In to še z veseljem.

Če so torej third-party data podatki, ki jih lahko v velikih količinah kupujemo na “tržnicah s podatki”, second-party data podatki, ki jih kupimo z oglaševanjem na velikih platformath tipa Facebook, Intagram, Linkedin in podobno, first-paty data podatki, ki jih pridobite sami, a še vedno brez jasne in nedvoumne namere, da uporabnik te podatke želi oddati zavoljo boljše uporabniške in nakupne izkušnje.

Prodajni kvizi ustvarjajo pristne odnose, prijetno uporabniško izkušnjo in pomembne podatke

Ključne lastnosti kvizov so, da so kratki, jasni, razumljivi in nevsiljivi. Običajno med reševanjem uporabnikom ponudimo še dodatno ugodnost ali dve, kar deluje kot močna implicitna igrifikacija (reward učinek). Običajno lahko končno rešitev ali informacijo za uporabnika “zaklenemo” za email ali kakšen drugi podatek, kar močno vpliva na prijavne stopnje, seveda pa ima lahko tudi negativen učinek. Zato je pomembno, da uporabniku informacijo omogočimo tudi brez obveznega oddajanja podatkov.

Quiz game screens by shir zalzberg on Dribbble

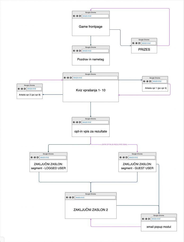
Načrtovanje prodajnega kviza

Spodnji potek uporabnika prikazuje na kakšen način smo za naročnika ustvarili načrt poteka uporabnika in vzvodov kviza. Kviz je sicer hibrid prodajnega in izobraževalnega kviza. Uporabnike smo izzvali s konkretnim vprašanjem ali menijo, da imajo dovolj znanja o panogi, ki je za njih zanimiva. Kviz uporabnika sooči z 10 vprašanji, med igranjem pa poskrbi tudi za nekaj implicitnih igrifikacijskih prijemov, katerih namen je prehod v spletno trgovino po odigranem kvizu. Poleg tega uporabniku postrežemo še z anketo, katerih odgovori naročniku pomagajo bolje razumeti in poznati svoje uporabnike.

Primer poteka uporabnika v prodajnem kvizu (Escapebox)
Primer poteka uporabnika v prodajnem kvizu (Escapebox)

Prodajni kvizi: kako jih uporabljajo največji (primeri iz prakse)

Oglejmo si nekaj odličnih primerov blagovnih znamk in izdelkov, ki s prodajnimi kvizi aktivno in učinkovito komunicirajo s svojimi uporabniki, jih zato tudi bolje poznajo in jim, najpomembneje, zagotavljajo prijetno nakupno izkušnjo.

Doe Lashes – kviz za iskanje popolnih umetnih trepalnic

O Doe Lashes smo na kratko že govorili na začetku tega zapisa, saj so odličen primer, kako DTL (direct to consumer) blagovna znamka s kvizom kot enim osrednjih orodij skrbi za hitro priporočilo za svoje obstojče in nove uporabnice.

Zabaven kviz, ki s simpatično animacijo, nevsiljivim povabilom k opt-inu rezultatov na email in en jasen, konkreten izdelek. Za vsak slučaj še nekaj podobnih. Ampak v prvem planu le en in z jasnim vabilu k dejanju.

Na koncu kviza v petih korakih uporabnika pričaka en glavni izdelek glede na izbrane odgovore. To uporabniku ponuja jasen in nedvoumen CTA k nakupu in ne zbuja dodatnega razmišljanja ali naj izbere izdelek A ali izdelek B. Le nekaj pixlov pod fokusnim izdelkom, pa seveda predstavijo tudi komplementarne in sorodne izdelke.

BeautyBio – kviz o negi kože, ki prikaže idealen set zate

Če je Doe Lash popolnoma nišen kviz o trepalnicah, pa je prodajni kviz blagovne znamke Beauty Bio širši in za kvizom skriva še precej večje število izdelkov kot njegov prehodnik.

A to jih ni obremenjevalo, da ne bi celotne sekvence ustvarili v samo treh korakih. Na koncu uporabniku ponudijo štiri izdelke, ki najbolj ustrezajo njegovim odgovorom. Ne pozabijo pa niti na email zid in diskreten gumb “Ne hvala”, ki omogoča preskok tega koraka.

Spongelle – kviz, ki ti pomaga izbrati v svetu dišav

Za razliko od obeh predhodnikov, kviz Spongelle uporabnika že na začetku vpraša ali je prvič na spletni strani ali ne. Kviz se za uporabnika, ki je že obiskal spletno stran, po dveh pred-korakih združi v enako različico, kot jo prejel nov uporabnik. Priporočilni sistem na koncu vendarle deluje na enak način, sta pa prvi dve vprašanji za poznavanje uporabnikov in segmentirane ponovne nagovore lahko izredno zanimivi in dobrodošli.

Po tem koraku kriz preide v enotno formo, ki v dveh, sila preprostih korakih ponudi en idealen in še nekaj sorodnih izdelkov.

2 vprašanji, eno povabilo k prijavi na e-novice z jasnim darilom za opravljeno nalogo in jasno prikazan izdelek z nedvoumnim povabilom v košarico:

Virtualni pomočnik (asistent) podjetja Perfectlocks

Pri podjetju Perfectlocks se zavedajo, da je kviz online različica svetovalca v fizični trgovini, zato mu tako tudi pravijo Virtualni pomočnik – kviz za izbiro dišave. Sploh, kadar prodajaš lasulje, katerih cene se hitro povzpnejo nad nekaj sto evrov in več. Ker ne gre za imipulziven, temvečer izredno čustven nakup, je strokovnost in svetovanje v procesu nakupa izredno pomembno za uporabnika.

Kviz je prav tako lepo oblikovan in sledi celostni grafični podobi blagovne znamke, kar uporabniku vliva zaupanje in kredibilnost. Le tako bo uporabnik preko spleta izbral izbral izdelek višjih cenovnih razponov.

Skinnymixes – kviz za idealen recept

Skinnymixes kviz je z vidika vsebine kompleksnejši od svojih predhodnikov. Njegov ključni priporočilni atribut ni izdelek temveč recept. Kar pa je pravzaprav odlična ideja, saj gre za podjetje, ki proizvaja in prodaja sirupe in sokove za cocktaile, ki jih potrebuješ le, ko ustvarjaš … yes yes … recepte.

Kviz se začne z glavno kategorizacijo po tipu hrane/pijače, za tem, pa je forma kviza podobna in enotna, le da se spreminjajo sestavine. V dveh korakih do idealnega in nekaj podobnih receptov. Med recepti pa ključna sestavina za pripravo … skinnymixes sirup seveda. Tik pred prikazom rezultatov pa ne pozabijo niti na brezplačno darilo v zameno za prijavo na messenger obveščanje. Ne email, facebook messenger.

Functionofbeauty – kviz za personaliziran šampon / gel

Functionofbeauty je subscription based storitev naročanja šamponov, ki pa je po vrhu vsega še unikaten in personaliziran. Uporabniško ne najbolj dovršen kviz, ki pa je informativno precej poglobljen in tako interni ekipi verjetno omgoča precej boljše poznavanje svojih uporabnikov.

Je pa zanimivo pri tem kvizu to, da uporabnika že takoj pelje v nakupni oz naročilni proces. Brez trenja, samo prehod v košarico. Prav tako zanimivo pri celotnem Functionofbeauty lijaku je, da so kvizi osrednje orodje za pripravo prodajnega izdelka.

To je le nekaj najbolj zanimivih in močno prodajno orientiranih prodajnih kvizov v kategoriji ličil in osebne nege. Na trgu jih je zagotovo še na stotine, če ne več. In to z razlogom. So zabavni, enostavni in delujejo.

Če jih še niste preizkusili:

Viri:

  • https://www.shopify.com/blog/doe-lashes-influencer-marketing
  • https://faculty.washington.edu/jdb/345/345%20Articles/Iyengar%20%26%20Lepper%20(2000).pdf
  • https://www.scribd.com/document/265348695/Microsoft-Attention-Spans-Research-Report
  • https://www.salesforce.com/resources/articles/what-is-zero-party-data/
  • https://www.leadquizzes.com/blog/quiz-marketing-statistics-and-case-studies/
  • https://www.leadquizzes.com/blog/marketing-agency-training/
  • https://commonthreadco.com/blogs/coachs-corner/beauty-industry-cosmetics-marketing-ecommerce
  • https://www.functionofbeauty.com/order/
  • https://www.skinnymixes.com/pages/quiz
  • https://www.perfectlocks.com/pages/hair-extension-quiz
  • https://spongelle.com/pages/quiz
  • https://www.doelashes.com/pages/lash-quiz
  • https://beautybio.com/pages/skincare-quiz-1
[my_react_app_blog]

Sorodne objave